
关于再次征求《建筑施工企业通常行为评价标准(2018年版第二次征求意见稿)》意见的通知
闽建办筑函〔2018〕28号
各设区市建设局(建委)、平潭综合实验区交建局,省建筑业协会:
省厅在前期征求意见的基础上,再次修改并形成《福建省建筑施工企业信用综合评价体系企业通常行为评价标准(2018年版第二次征求意见稿)》,请你们组织有关单位和人员认真讨论,提出修改意见和建议,并于2018年7月20日前书面反馈省厅建筑业处(传真:0591-87616918)。
附件:企业通常行为评价标准(2018年版第二次征求意见稿)
福建省住房和城乡建设厅办公室
2018年7月4日
附件
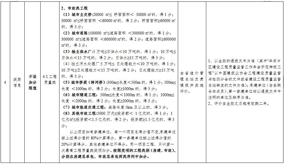
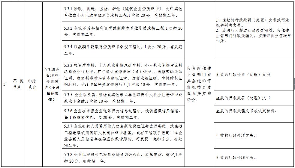
企业通常行为评价标准(2018年版第二次征求意见稿)
(点击图片放大查看)
















来源∣福建省住建厅